Faltis Roberta tanárnő megtartotta a DEK 1/13 osztállyal az első projektórát
2022. novemberig még kilenc oktató és csoport munkái valósulnak meg, melyekről később beszámolunk.

Tanulási, fejlesztési célok
Az óra végén elkészítik egy viselettörténeti kiállítás tervét, melyet prezentálni is képesek.
Fogalmak
Tevezés, méretarány, viselettörténet, kiállítási rendszerek, arculat
Szükséges eszközök
Laptop, okostelefon, papír, színes technika
Időtartam
3 órablokk
Saját digitális tananyag készítésére használt eszköz(ök)
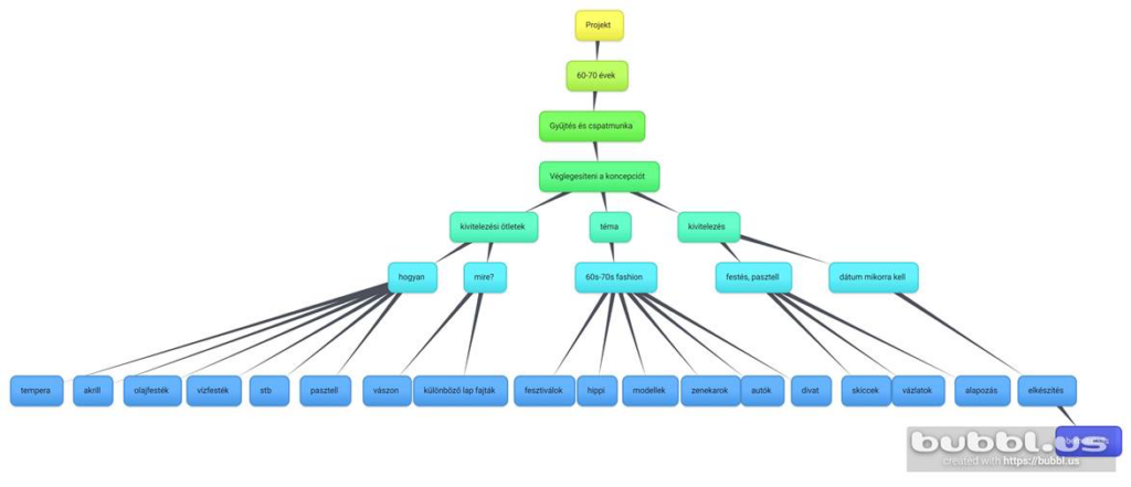
Bubbl.us
Adobe Illustrator
Prezi
Egyéb
Photoshop, 3D STUDIO MAX
Óravázlat elérhető a DMC oldalán: http://dmc.prompt.hu/hu/oravazlatok/1552380273
Életképek a projektmunkáról:




Köszönjük a közreműködő tanároknak Faltis Alexandrának és Fillenz Istvánnak az értékelésben nyújtott segítségüket.
Gratulálunk Roberta tanárnőnek és a diáknak a színvonalas kiállításhoz, nagyon jó munkák születtek.
A projektben lehetősége volt a tanulóknak, hogy anyagot gyűjtsenek, valamint betekintést kapjanak a képzést befejezését követő szakmai vizsgára, ahol a „Portfólió és vizsgaremek tervezése, elkészítése és bemutatása”, valamint a Vizsgaremek tervezése, kivitelezése és bemutatása projektfeladatok anyagait kell majd leadniuk..
Hiszen az elvárások ezekben a feladatokban azok lesznek, hogy a vizsgázó az előzetesen elkészített, nyomdában kivitelezett komplex szakmai portfólióját bemutatja a vizsgabizottságnak. A portfólióban a vizsgázó szakmai, gyakorlati munkásságát, eredményeit mutatja be, tartalmazza a tanulmányai során készült legjobb munkáinak gyűjteményét. A portfólió elkészítése grafikus és kiadványszerkesztő programok alkalmazásával történik. Adott helyszínen történő (pl. áruházi látványpont v. gyakorlati helyszín) tér tervezése, kivitelezése, rendezése, dekorációja, árukompozíció elhelyezése. Vagy installáció elkészítése. A vizsgaremek egyéni projektmunka. A vizsgaremek elkészítésével a vizsgázó megmutatja tanulmányai során szerzett ismereteinek és képességeinek komplex eredményét.
#vetwork #dmc #szamalkszalezi #digitaliseszkozok #projekt

